HOME     STORE     BLOG     SCHEMATICS     TUTORIALS     DOWNLOADS     CONTACT

LM317 Constant Current Source Circuit Design
 
LM317 Constant Current Source Circuit Design


 

LM317 Constant Current Source Circuit Design

 


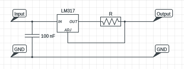
A constant current source source can supply a fixed current to a load regardless of input voltage or load change. LM317 / LM350 / LM338 constant current source is one of the simplest design. The LM317 is quite useful as a constant current source, works on a wide input voltage range, from 3V up to 40V. So, here’s the LM317 based constant current source, it’s design and a little about it’s working principle.


LM317 Constant Current Source Circuit Design

Only three components, excluding the power source and connecting wires. It’s really simple, you can build the circuit on a bread board or just by soldering components to each other.

LM317 is said to be sensitive to reverse polarity, most designs uses a protection diode before the input. But that will add another voltage drop of around 0.7 V to 1 V, so I excluded it.

LM317 constant current calculation
The value of R sets the amount of constant current, use the formula below.

I = 1.25 / R

Where I is the amount of constant current and R is series resistor.

So R has to be precise enough and it should be capable of dissipating the generated heat.

Metal film resistors are good choice for their 1% tolerance. But you can’t find a 12.5 Ohm, 6.25 Ohm or 1.25 Ohm resistor for 100 mA, 200 mA and 1 Amp current respectively.

So the the trick is to use some higher value resistors in parallel combination. Like for a 12.5 Ohm resistor, you can use eight 100 Ohm resistor in parallel. Or for a 1.25 Ohm resistor, use eight 10 Ohm half watt resistor in parallel.

Using resistors in parallel has many advantage over a single resistor.

- A resistor bank can be much more precise than a single high power resistor.
- They can dissipate the heat more effectively than a single resistor.
- It’s easier to get small resistors than a single high power resistor, cheaper too.

What about the heat dissipation on the LM317 regulator IC ? LM317 is available in various packages, the commonly available TO-220 package can dissipate up to 500mW without heatsink for few minutes.

Prototype and testing
I built a prototype 100 mA LM317 constant current source on a breadboard.

The resistor bank is eight 100 Ohm carbon film resistors in parallel, around 12.8 Ohm resistance, measured with a cheap multimeter.

LM317 constant current circuit prototype
The output constant current is around 99.4 mA, quite close to the estimated value. The input voltage was around 4.10 V, a single 18650 Li-Ion cell.

I’ve used this to measure few low value resistors, 1 Ohm, 0.33 Ohm, and 0.05 Ohm. It performed surprisingly well, around 1% to 2% difference compared to the marked values.


Possible applications
You can use this current source in many ways, few of them below.

- Current regulated power supply.
- LED forward voltage measurement in constant current mode.
- Low resistance measurement.
- Battery capacity measurement.
- Constant current battery charger.
- Reliable LED driver, though not much efficient.

So, that’s all about this constant current source. The next constant current source will be a variable type, 4 selectable ranges, 1 A, 500 mA, 100 mA, 10 mA, stay tuned ! If you have any suggestion, question, just drop a comment.


LM317 Constant Current Source Circuit Design






Accurate LC Meter Capacitance Inductance Meter with 16F628 and LCD
Volt Ampere Meter with 16F876 Microcontroller and LCD display
 
Accurate LC Meter

Build your own Accurate LC Meter (Capacitance Inductance Meter) and start making your own coils and inductors. This LC Meter allows to measure incredibly small inductances making it perfect tool for making all types of RF coils and inductors. LC Meter can measure inductances starting from 10nH - 1000nH, 1uH - 1000uH, 1mH - 100mH and capacitances from 0.1pF up to 900nF. The circuit includes an auto ranging as well as reset switch and produces very accurate and stable readings.
PIC Volt Ampere Meter

Volt Ampere Meter measures voltage of 0-70V or 0-500V with 100mV resolution and current consumption 0-10A or more with 10mA resolution. The meter is a perfect addition to any power supply, battery chargers and other electronic projects where voltage and current must be monitored. The meter uses PIC16F876A microcontroller with 16x2 backlighted LCD.

50MHz 60MHz Frequency Meter / Counter with 16F628 & LCD
1Hz - 2MHz XR2206 Function Generator
60MHz Frequency Meter / Counter

Frequency Meter / Counter measures frequency from 10Hz to 60MHz with 10Hz resolution. It is a very useful bench test equipment for testing and finding out the frequency of various devices with unknown frequency such as oscillators, radio receivers, transmitters, function generators, crystals, etc.
1Hz - 2MHz XR2206 Function Generator

1Hz - 2MHz XR2206 Function Generator produces high quality sine, square and triangle waveforms of high-stability and accuracy. The output waveforms can be both amplitude and frequency modulated. Output of 1Hz - 2MHz XR2206 Function Generator can be connected directly to 60MHz Counter for setting precise frequency output.

BA1404 HI-FI Stereo FM Transmitter
USB IO Board PIC18F2455 / PIC18F2550
BA1404 HI-FI Stereo FM Transmitter

Be "On Air" with your own radio station! BA1404 HI-FI Stereo FM Transmitter broadcasts high quality stereo signal in 88MHz - 108MHz FM band. It can be connected to any type of stereo audio source such as iPod, Computer, Laptop, CD Player, Walkman, Television, Satellite Receiver, Tape Deck or other stereo system to transmit stereo sound with excellent clarity throughout your home, office, yard or camp ground.
USB IO Board

USB IO Board is a tiny spectacular little development board / parallel port replacement featuring PIC18F2455/PIC18F2550 microcontroller. USB IO Board is compatible with Windows / Mac OSX / Linux computers. When attached to Windows IO board will show up as RS232 COM port. You can control 16 individual microcontroller I/O pins by sending simple serial commands. USB IO Board is self-powered by USB port and can provide up to 500mA for electronic projects. USB IO Board is breadboard compatible.

ESR Meter / Transistor Tester Kit
Audiophile Headphone Amplifier Kit
 
ESR Meter / Capacitance / Inductance / Transistor Tester Kit

ESR Meter kit is an amazing multimeter that measures ESR values, capacitance (100pF - 20,000uF), inductance, resistance (0.1 Ohm - 20 MOhm), tests many different types of transistors such as NPN, PNP, FETs, MOSFETs, Thyristors, SCRs, Triacs and many types of diodes. It also analyzes transistor's characteristics such as voltage and gain. It is an irreplaceable tool for troubleshooting and repairing electronic equipment by determining performance and health of electrolytic capacitors. Unlike other ESR Meters that only measure ESR value this one measures capacitor's ESR value as well as its capacitance all at the same time.
Audiophile Headphone Amplifier Kit

Audiophile headphone amplifier kit includes high quality audio grade components such as Burr Brown OPA2134 opamp, ALPS volume control potentiometer, Ti TLE2426 rail splitter, Ultra-Low ESR 220uF/25V Panasonic FM filtering capacitors, High quality WIMA input and decoupling capacitors and Vishay Dale resistors. 8-DIP machined IC socket allows to swap OPA2134 with many other dual opamp chips such as OPA2132, OPA2227, OPA2228, dual OPA132, OPA627, etc. Headphone amplifier is small enough to fit in Altoids tin box, and thanks to low power consumption may be supplied from a single 9V battery.
 

Arduino Prototype Kit
RF Remote Control 433MHz Four Channel
 
Arduino Prototype Kit

Arduino Prototype is a spectacular development board fully compatible with Arduino Pro. It's breadboard compatible so it can be plugged into a breadboard for quick prototyping, and it has VCC & GND power pins available on both sides of PCB. It's small, power efficient, yet customizable through onboard 2 x 7 perfboard that can be used for connecting various sensors and connectors. Arduino Prototype uses all standard through-hole components for easy construction, two of which are hidden underneath IC socket. Board features 28-PIN DIP IC socket, user replaceable ATmega328 microcontroller flashed with Arduino bootloader, 16MHz crystal resonator and a reset switch. It has 14 digital input/output pins (0-13) of which 6 can be used as PWM outputs and 6 analog inputs (A0-A5). Arduino sketches are uploaded through any USB-Serial adapter connected to 6-PIN ICSP female header. Board is supplied by 2-5V voltage and may be powered by a battery such as Lithium Ion cell, two AA cells, external power supply or USB power adapter.
200m 4-Channel 433MHz Wireless RF Remote Control

Having the ability to control various appliances inside or outside of your house wirelessly is a huge convenience, and can make your life much easier and fun. RF remote control provides long range of up to 200m / 650ft and can find many uses for controlling different devices, and it works even through the walls. You can control lights, fans, AC system, computer, printer, amplifier, robots, garage door, security systems, motor-driven curtains, motorized window blinds, door locks, sprinklers, motorized projection screens and anything else you can think of.
 

Electronics-DIY.com © 2002-2026. All Rights Reserved.