|
|
24-Bit 192KHz PCM1793 DAC with DIR9001 Receiver and OPA2134 OPAMP
24-Bit 192KHz PCM1793 DAC is is perfect solution for upgrading audio components such as CD Player, DVD Player, Blue Ray Player, Computer, and Satellite receiver. It can be easily connected via Coaxial S/PDIF or Optical Cable and provides convenient analog output connectors. PCM1793 Audio DAC board features advanced Burr-Brown PCM1793 DAC chip, high quality OPA2134 op-amp, and latest DIR9001 digital line receiver. PCB board is built with high quality components such as Nichicon Audio capacitors, WIMA capacitors, gold plated connectors, gold plated PCB tracks and metal film resistors. PCM1793 DAC provides detailed heights and exceptionally good sound stage.

240W MOSFET Amplifier

25 W Class A Amplifier
Musical Fidelity would let you believe that this is a Class A design. However, in common with most commercial amplifiers, it is a class AB amplifier - it simply has a rather high standing current in the output stage, which results in the first 8 watts or so being class A.

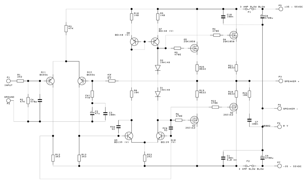
25 Watt MOSFET Audio Amplifier
High-Fidelity Amplifier. Can be directly connected to CD players, tuners and tape recorders. Simply add a 10K Log potentiometer (dual gang for stereo) and a switch to cope with the various sources you need.
# Q6 & Q7 must have a small U-shaped heatsink.
# Q8 & Q9 must be mounted on heatsink.
# Adjust R11 to set quiescent current at 100mA (best measured with an Avo-meter connected in series to Q8 Drain) with no input signal.
# A correct grounding is very important to eliminate hum and ground loops. Connect to the same point the ground sides of R1, R4, R9, C3 to C8. Connect C11 to output ground. Then connect separately the input and output grounds to power supply ground.
# An earlier prototype of this amplifier was recently inspected and tested again after 15 years of use.

275W Leach Amplifier
The amplifier design includes not only the final stage of the source (rectifier, filter) and protection against DC voltage output amplifier and speaker connections delayed.
As already mentioned, the amplifier is designed as a single-module. This means that on one common board rectifier, filter capacitors, protection And definitely amplifier.
Regarding the components of the external solution, the solution based on the original Mr. Marshall Leach. The proposal is adapted for the proposal. in the amplifier are used for temperature sensing diodes are replaced with one sensing transistor mounted on the end of the main condenser and field Tranda. This transistor provides a thermal feedback and thus of a stable quiescent current amplifiers.
Privacy speakers are powered directly from the voltage amplifier. As for mechanical design, is probably the most complicated in the whole amplifier. Cooling is done by the Al blocks that are attached to the main cooling profile. ZH6465 profile is used. The terminal transistors to heat is released through Al strips with a thickness of 6 mm in the lateral beams and passing into the cooler. more pictures.

300 Watt MOSFET HI-FI Power Amplifier
The amplifier consists of two completely separate monaural amplifiers each channel has its own power supply, resulting in zero inter-channel cross talk, a common phenomenon in amplifiers sharing the same power supply.
In order to obtain the full output power each supply transformer should be rated at 40VAC - 0 - 40VAC at 640VA. Unlike many designs relying on the reservoir capacitors to supply peak currents, I prefer to have the raw power available from the transformer resulting in much faster transients.

300W LM3886 Power Amp
After I built several LM3875 and LM3886 gainclone amplifiers, I was totally impressed by their audiophile sound quality. My design goal is to create a audio power amplifier that can deliver 300W into my 4-ohm DIY speaker with low distortion. I want it to produce deep, tight and punchy bass while keeping the excellent mids and highs from my other gainclones. My design uses a PCB to hold 3 paralleled 3886s (i.e. PA150), and then I use the DRV134 to bridge 2 of the PA150 PCB boards. The function of DRV134 is to convert the un-balanced input signal to a balanced signal, so that the non-inverted signal is fed to one PA150, and the inverted signal is fed the another PA150. One of the PA150 is connected to the speaker's positive input, and the other PA150 is connected to the speaker's negative input. Because of this push-pull configuration, the total gain of the amplifier is doubled. Each PA150 has a gain of 20, so the gain of the BPA300 is 40.

30W Class AB amplifier
To set the above amplifier up, set R1 to max and R12 to 0. After doing this successfully, power on the amplifier. Set R1 so that the measured output offset is between 30 and 100mV. Once set, adjust R12 slowly to achieve a quiescent current of around 120mA. Keep checking the quiescent current as the amp heats up as it might change due to voltage drop changes in the output devices caused by heat. The heatsinks should be 0.6K/W or less for two amplifiers.

30W MosFet Audio Amplifier
This project was a sort of challenge: designing an audio amplifier capable of delivering a decent output power with a minimum parts count, without sacrificing quality.
The Power Amplifier section employs only three transistors and a handful of resistors and capacitors in a shunt feedback configuration but can deliver more than 18W into 8 Ohm with <0.08% THD @ 1KHz at the onset of clipping (0.04% @ 1W - 1KHz and 0.02% @ 1W - 10KHz) and up to 30W into a 4 Ohm load.

3D Sound Audio Delay
It is fun to make a variable space in your small room, but it’s hard to make the actuator to move your wall or room partition. Using analog audio line delay, you can adjust your room virtually. Just turn a knob in your audio set and you can adjust your room size. The circuit described here will make your dream come true, giving a feel that your speaker is located 15 meters behind you, even though your room is actually 3 meters wide. Here is the circuit’s schematic diagram.

|
|
|
| |
Accurate LC Meter
Build your own Accurate LC Meter (Capacitance Inductance Meter) and start making your own coils and inductors. This LC Meter allows to measure incredibly small inductances making it perfect tool for making all types of RF coils and inductors. LC Meter can measure inductances starting from 10nH - 1000nH, 1uH - 1000uH, 1mH - 100mH and capacitances from 0.1pF up to 900nF. The circuit includes an auto ranging as well as reset switch and produces very accurate and stable readings. |
|
PIC Volt Ampere Meter
Volt Ampere Meter measures voltage of 0-70V or 0-500V with 100mV resolution and current consumption 0-10A or more with 10mA resolution. The meter is a perfect addition to any power supply, battery chargers and other electronic projects where voltage and current must be monitored. The meter uses PIC16F876A microcontroller with 16x2 backlighted LCD. |
|
|
|
60MHz Frequency Meter / Counter
Frequency Meter / Counter measures frequency from 10Hz to 60MHz with 10Hz resolution. It is a very useful bench test equipment for testing and finding out the frequency of various devices with unknown frequency such as oscillators, radio receivers, transmitters, function generators, crystals, etc. |
|
1Hz - 2MHz XR2206 Function Generator
1Hz - 2MHz XR2206 Function Generator produces high quality sine, square and triangle waveforms of high-stability and accuracy. The output waveforms can be both amplitude and frequency modulated. Output of 1Hz - 2MHz XR2206 Function Generator can be connected directly to 60MHz Counter for setting precise frequency output. |
|
|
|
BA1404 HI-FI Stereo FM Transmitter
Be "On Air" with your own radio station! BA1404 HI-FI Stereo FM Transmitter broadcasts high quality stereo signal in 88MHz - 108MHz FM band. It can be connected to any type of stereo audio source such as iPod, Computer, Laptop, CD Player, Walkman, Television, Satellite Receiver, Tape Deck or other stereo system to transmit stereo sound with excellent clarity throughout your home, office, yard or camp ground. |
|
USB IO Board
USB IO Board is a tiny spectacular little development board / parallel port replacement featuring PIC18F2455/PIC18F2550 microcontroller. USB IO Board is compatible with Windows / Mac OSX / Linux computers. When attached to Windows IO board will show up as RS232 COM port. You can control 16 individual microcontroller I/O pins by sending simple serial commands. USB IO Board is self-powered by USB port and can provide up to 500mA for electronic projects. USB IO Board is breadboard compatible. |
|
|
|
|
ESR Meter / Capacitance / Inductance / Transistor Tester Kit
ESR Meter kit is an amazing multimeter that measures ESR values, capacitance (100pF - 20,000uF), inductance, resistance (0.1 Ohm - 20 MOhm), tests many different types of transistors such as NPN, PNP, FETs, MOSFETs, Thyristors, SCRs, Triacs and many types of diodes. It also analyzes transistor's characteristics such as voltage and gain. It is an irreplaceable tool for troubleshooting and repairing electronic equipment by determining performance and health of electrolytic capacitors. Unlike other ESR Meters that only measure ESR value this one measures capacitor's ESR value as well as its capacitance all at the same time. |
|
Audiophile Headphone Amplifier Kit
Audiophile headphone amplifier kit includes high quality audio grade components such as Burr Brown OPA2134 opamp, ALPS volume control potentiometer, Ti TLE2426 rail splitter, Ultra-Low ESR 220uF/25V Panasonic FM filtering capacitors, High quality WIMA input and decoupling capacitors and Vishay Dale resistors. 8-DIP machined IC socket allows to swap OPA2134 with many other dual opamp chips such as OPA2132, OPA2227, OPA2228, dual OPA132, OPA627, etc. Headphone amplifier is small enough to fit in Altoids tin box, and thanks to low power consumption may be supplied from a single 9V battery. |
|
|
|
|
|
Arduino Prototype Kit
Arduino Prototype is a spectacular development board fully compatible with Arduino Pro. It's breadboard compatible so it can be plugged into a breadboard for quick prototyping, and it has VCC & GND power pins available on both sides of PCB. It's small, power efficient, yet customizable through onboard 2 x 7 perfboard that can be used for connecting various sensors and connectors. Arduino Prototype uses all standard through-hole components for easy construction, two of which are hidden underneath IC socket. Board features 28-PIN DIP IC socket, user replaceable ATmega328 microcontroller flashed with Arduino bootloader, 16MHz crystal resonator and a reset switch. It has 14 digital input/output pins (0-13) of which 6 can be used as PWM outputs and 6 analog inputs (A0-A5). Arduino sketches are uploaded through any USB-Serial adapter connected to 6-PIN ICSP female header. Board is supplied by 2-5V voltage and may be powered by a battery such as Lithium Ion cell, two AA cells, external power supply or USB power adapter. |
|
200m 4-Channel 433MHz Wireless RF Remote Control
Having the ability to control various appliances inside or outside of your house wirelessly is a huge convenience, and can make your life much easier and fun. RF remote control provides long range of up to 200m / 650ft and can find many uses for controlling different devices, and it works even through the walls. You can control lights, fans, AC system, computer, printer, amplifier, robots, garage door, security systems, motor-driven curtains, motorized window blinds, door locks, sprinklers, motorized projection screens and anything else you can think of. |
|
|
|
|